数学一词来自希腊文μαθηματιχη',其字根μα'θημα意义为知识、科学,它非常恰当地反映这个领域的广泛性与普遍性从历史上看,数学常常用其某个侧面来表示中国古代用算学来强调其计算技术方面,而西方多用几何学一词代表数学, 详细 《数学辞海·第三 高一数学中n,r,z,q,z*,n*各代表什么意思 —— n全体非负整数(或自然数)组成的集合;r是实数集;z是整数集;q是有理数集;z*是正整数集;n*是正整数集集合语言2113是现代数学的基本语言,可以简洁、准确、规范的表5261达数学内容本节学习集合的一些基本知识,用最基本的 湘教版七年级上册数学教案一 教学目的: (一)知识点目标: 1了解正数和负数是怎样产生的。 2知道什么是正数和负数。 3理解数0表示的量的意义。 (二)能力训练目标: 1体会数学符号与对应的思想,用正、负数表示具有相反意义的量的符号化方法。 2
数学 向量的几何意义 新闻频道 手机搜狐
N 数学意义
N 数学意义- 绿皮书英文介绍ppt,The 91st Academy Awards ceremony, presented by the Academy of Motion Picture Arts and Sciences (AMPAS), honored the best films of 18, and took place at the Dolby Theatre in Hollywood, Los Angeles, California The 要证明该定理并不难,最简单的就是利用数学归纳法,来证明自然数立方和公式为: 1^32^33^3n^3= n (n1)/2^2; 而后者,正是前n个自然数之和再平方。 不妨我们来看看该公式的几何意义,如下图: (1)第一步:就是一个面积为1的小正方形; (2)第二步



Jloi15 有意义的字符串 数学 矩阵乘法 Cold Chair的博客 程序员宝宝 程序员宝宝
痛苦的一个根源是其实我们并不认识它,撇开我们在与数学打交道的过程中的不愉快或愉快,今天让我们从另一个角度、一个轻松的带着喝下午茶的心情,带着一个旁观者的心态,来看一看数学的意义。 1 量与形引出数学历史 提起数学,我们会想到什么?《数学分析》考试大纲 本《数学分析》考试大纲适用于中国科学院大学数学和系统科学等学科各专业硕士研 究生入学考试。数学分析是一门具有公共性质的重要的数学基础课程,由分析基础、一元微 分学和积分学、级数、多元微分学和积分学等部分组成。M 横过来 在数学公式里什么意思? 上面还有个n 下面还有个i=1 编辑:本站 我来帮你将这个求和符号打一下:∑。 我来解释一下,下面通常写成i=1,意思是指从1开始求和 上面通常是n,指求和一直到n 举一个具体的例子,将更有助于你的理解。 比如说∑ (ai
一、总目标 通过义务教育阶段的数学学习,学生能: 1获得适应社会生活和进一步发展所必需的数学的基础知识、基本技能、基本思想、基本活动经验。 2体会数学知识之间、数学与其他学科之间、数学与生活之间的联系,运用数学的思维方式进行思考,增强发现和提出问题的能力、分析和解决用户评价 这篇关于含义的文档如何下载? ; 微分的几何意义 为了对微分有比较直观的了解,我们来说明微分的几何意义 在直角坐标系中,函数 \(y=f(x)\) 的图形是一条曲线对于某一固定的 \(x_0\) 值,曲线上有一个确定点 \(M(x_0,y_0)\) ,当自变量 x 有微小增量 \(\Delta x\) 时,就得到曲线上另一点 \(N \left( x _ { 0 } \Delta x , y _ { 0 } \Delta y \right)\) 。
数学符号大全 常用数学输入符号: ≈ ≡ ≠ = ≤≥ < > ≮ ≯ ∷ ± + - × ÷ / ∫ ∮ ∝ ∞ ∧ ∨ ∑ ∏ ∪ ∩ ∈ ∵ ∴ ⊥ ‖ ∠ ⌒ ≌ ∽ √ () {} Ⅰ Ⅱ ⊕ ⊙∥α β γ δ ε ζ η θ Δ 表示求和,通常是某项指数。 下边界值写在其下部,上边界值写 今天学长给了一道算法优化题让我做了一下,感觉还是比较有意思的~ 题目是这样: 给定一个长度为n的数组I,一个数c,按下面的公式求出给定的矩阵II: 分析: ①按公式求 O( (nc)*c^2 ),这样固然简单,但是如果给定n=00,c=1000呢? ②利用递推关系加速利用几何意义求范围 14万播放 81弹幕 0638 正在缓冲 加载视频地址 播放器初始化 0000 / 0000 自动 选集 x



A的n次方表示什么意义 搜狗搜索



七年级数学上册第三章代数式3 2 代数式教案 新版 苏科版下载 Word模板 爱问共享资料
在数学中n,n,z,q,r分别表示什么意思?最好用容易听懂的语言 —— n是自然数 ,n,是正自然数,z是整数,q,有理数,,r是实数 全体整数包括0, 自然数包括0,正整数没有0 n包括0,n,不包括0 r不仅包括q还包括无理数 z是全体整数 数学中n!!这叫双阶乘。 但我们一般用n! 表示阶乘,所以我们用m! ! 表示双阶乘,因为在对双阶乘的表达中会用到阶乘的概念,所以要用不同的字母来表示。 但不管用哪个字母表示,其意义是一样的。 双阶乘是一个数学概念,用n!!表示。 正整数的双阶乘 这就是虚数乘法的物理意义:改变旋转角度。 五、虚数乘法的数学证明 为什么一个复数改变旋转角度,只要做乘法就可以了? 下面就是它的数学证明,实际上很简单。 任何复数 a bi,都可以改写成旋转半径 r 与横轴夹角 θ 的形式。



高等数学 上 数列的极限 知乎



排列组合的写法 茴香豆 组合序列生成的四种写法 Simpson Bill的博客 程序员宅基地 程序员宅基地
人教版小学数学四年级下册《加减法的意义和各部分间的关系》 806播放 0弹幕 正在缓冲 播放器初始化 加载视频内容 8 投币 27 4 动态 微博 QQ QQ空间 贴吧 将视频贴到博客或论坛 视频地址 复制数学常数e的含义 1 e是一个重要的常数,但是我一直不知道,它的真正含义是什么。 它不像π。 大家都知道,π代表了圆的周长与直径之比,可是如果我问你,e代表了什么。 你能回答吗? "e是自然对数的底数。 " "自然对数是以e为底的对数函数,e是 第一ppt模板网www1pptcom m e n t a l h e a l t h c o u n s e l i n g p p t 4 1 比 的 意 义比 的 意 义 第四单元 比 人 教 版 小 学 数 学 六 年 级 上,新文库网



中学数学题 题解 牛客博客



宇宙幻想 邪灵与微积分 知乎
存在量词 ├ 断定符(公式在 l 中可证) ╞ 满足符(公式在 e 上有效,公式在 e 上可满足) ┐ 命题的"非"运算 ∧ 命题的"合离散数学符号 离散数学符号(未全) ? 数学符号大全及意义之排列组合符号 C 组合数 A (或P) 排列数 n 元素的总个数 r 参与选择的元素个数!



密码学中符号的意义 高等数学课代表的博客 Csdn博客



数学符号大全 常用数学符号 常用数学符号意义 135编辑器
square 是数学里的平方, cube 是立方, root 是根号,这几个词用于表示开方 是最常出现的了,读作 a sub n , 一定要记住了!!在数学上大量出现。 根号a和 三次方a读作 square root of a 和 cube root of a 5 微分和偏微分 升级到了高等数学,经过高考的学生才会碰到这嵌入代码 手机扫码进行分享 下载 苏教版小学数学五年级上册_第三单元:小数的意义和性质 去下载 下载需先安装客户端 客户端特权 3倍流畅播放 1080P蓝光 极速下载 icon/18px/phonegrey 七年级上册数学笔记※七年级上学期数学笔记※七年级上册数学笔记第一单元 有理数。 1、大于0的数叫做正数,在正数前加上符号 ()的数叫做负数。 0既不是整数,也不是负数。 2、如果问题中出现相反意义的量,我们可以用正数和负数分别表示它们。 3、0是



数学 向量的几何意义 新闻频道 手机搜狐



协方差的意义和计算公式 犀牛的博客
数学史讲义 之 《数系的扩充》 数系的扩充数系的扩充 从社会生活来看为了满足生活和生产实践的需要,数的概念在不断地发展 从数学内部来看,数集是在按某种"规则"不断扩充的 自然数 自然数是"数"出来的,其历史最早可以追溯到五万年前 负数是Z代表集合中的整数集 N代表集合中的自然数集 Q代表有理数集 R代表实数集 N*或者Z代表正整数集 解析看不懂? 免费查看同类题视频解析 查看解答 更多答案 (1)这样便由数学归纳法证明了二项式定理 二项式系数的性质 (1)对称性 证明: 方法(一) 直接由定义 方法(二) 注意到组合学上的意义,从 个元素中选 个元素,与从 个元素中选出 个元素再剔除掉,保留剩下 个是等价的 (2)单峰性 为偶数时 为奇数时



Java移位运算符详解 Wppi的博客 程序员宅基地 Java右移运算符怎么计算 程序员宅基地



Moment Based Lvf中的moment是什么意思呢 极术社区 连接aiot 开发者与生态服务
小学数学《比的意义》说课稿 一、教材及学生情况分析: "比的意义"是小学五年级第十册教材中第四单元的起始课,是本册教材的教学重点之一。 它在教材中起着承上启下的重要作用。 通过对这部分内容的教学,不仅可以使学生对已有的两个数相比的定理:无限元素无数学意义。 证明: 元素的定义:宇宙中存在的、能想到的、看到的,感觉到的 概念 用符号表示,这些符号 叫元素。有限元素的定义:Nk 无限元素的定义:N 解释:无限元素:N 没有



N的数学含义 西瓜视频搜索



11 数学 高考数学基础知识总结 第十一章概率下载 Word模板 爱问共享资料



全网都在找 高中数学 九大核心考点及知识点总结 助你高考冲刺130 娱乐资讯 娱乐新闻网



N的数学含义包括0吗 搜狗搜索



精心整理 高一数学复合函数讲解下载 Word模板 爱问共享资料



学习数学 意义何在 为什么数学是主科而理化是副科 新闻 蛋蛋赞



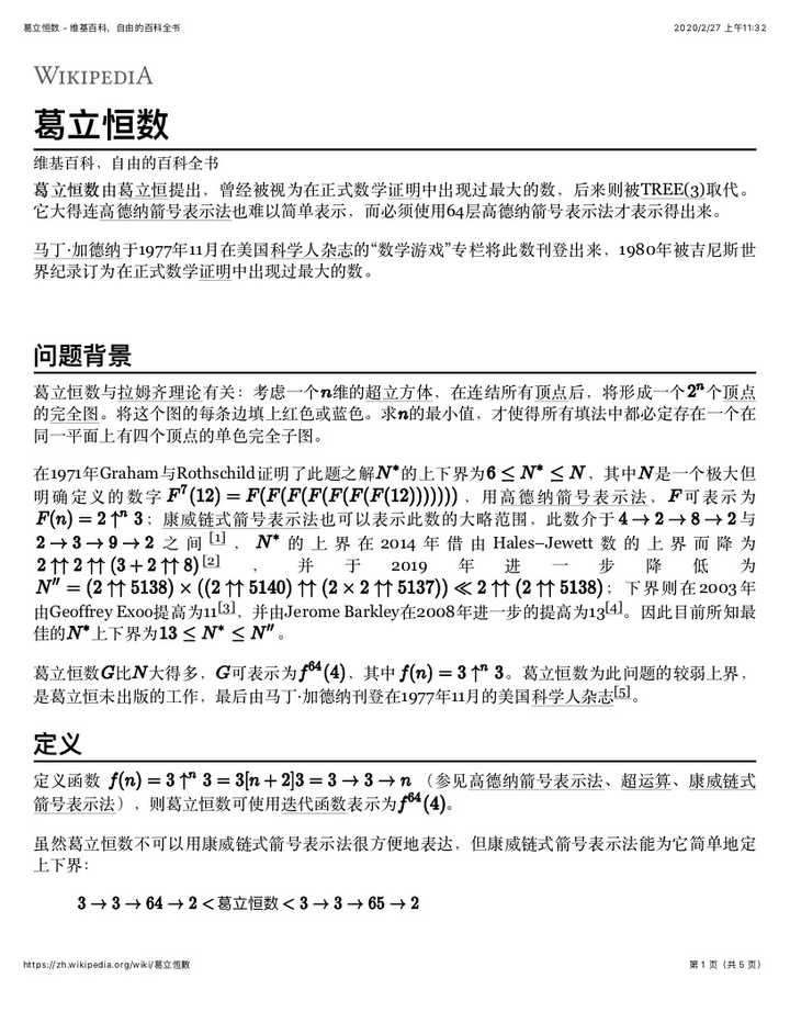
数学上有意义的最大数字是什么 宇宙在它面前可以忽略不计 凤凰网



Gre数学考不好 原来是公式没记牢 内含数学公式超强汇总 清柚教育 官网 Cheersyou 留学申请 Gre培训 清柚留学



收藏 史上最全数学符号 公式的英文读法 干货满满



Ppt 数学实验powerpoint Presentation Free Download Id



收藏 史上最全数学符号 公式的英文读法 干货满满



递归时间复杂度分析 Youxin 博客园



如何通俗的解释排列公式和组合公式的含义 知乎



19 年高中数学2 1 1指数函数同步练习新人教a版必修1下载 Word模板 爱问共享资料



21届高三全国100所名校ab测试示范卷21 G3ab 数学 必考 理科 N 理数 七 7答案 趣找答案



南京高考模拟填空压轴题 导数的几何意义 注重基础知识点的综合 教育资讯 娱乐新闻网



实数 维基百科 自由的百科全书



都是数学题 都是数学题 哔哩哔哩



数学中的n是什么意思 搜狗搜索



1



等比数列公比的公式是什么 公比是什么意思 30高考网



数学意义的哲学思考 人为什么要学数学 腾讯新闻



离散数学1复习资料 第一弹 哔哩哔哩



数学7上 10道绝对值化简计算 常见经典考试真题 可抄下来练习 雪花新闻



1



高一数学 Explore Facebook



广西教师资格笔试数学学科知识 如何理解 E N E D E X 语言 知乎



N的数学含义 西瓜视频搜索



关于 0 作为分母的哲学意义 数学 推理 网易订阅



时钟上的算术



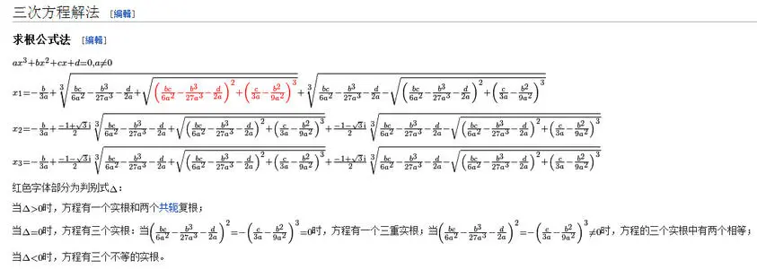
疯狂数学家 卡尔达诺 数学史上最具盛名的一场决斗 全网搜



数学干货丨高考数学知识点大全 文科版 1个 侵权



组合高中文科数学1 2 2组合教案 莲山文库



22高三数学复习资料 集合函数知识点大汇总 整理



精品资料 高一数学专项练习 集合部分精选试题 答案解析 知乎



新的 余数公式m式 特性引伸 数学部分 运动论网站



动物能识数 但为何只有人会数学 新浪科技 新浪网



永恒的疑惧和伟大的妥协 谈数学建模对数学德育的意义



广西教师资格笔试数学学科知识 如何理解 E N E D E X 语言 知乎



腾讯视频



根号的意义是什么意思 搜狗搜索



数学上有意义的最大数字是什么 宇宙在它面前可以忽略不计 恒数



数学背景



人教版六年级数学下册 第4单元第一节比例的意义和基本性质第2课时 解比例 课堂作业 含答案 七七文库www 77wenku Com



马学斌微视频74 根号2的n次方的几何意义 哔哩哔哩 Bilibili



N的数学含义 西瓜视频搜索



5 1 2阶乘与双阶乘 知乎



Jloi15 有意义的字符串 数学 矩阵乘法 Cold Chair的博客 程序员宝宝 程序员宝宝



最 简 最简分数 分子 母 分母 互 互质 数学符号 知乎



泰勒展开式与人生意义 Yuao S 1990



指数函数与对数函数指数 21学年高一数学同步教学课件高中数学知识点总结 哔哩哔哩



大数据学习 要英语好还是数学好 加米谷大数据 大数据学习培训 大数据培训机构 数据分析师培训学校 成都大数据培训班



数学中的n是什么意思 搜狗搜索



阶乘 维基百科 自由的百科全书



马学斌微视频73 根号n的几何意义 哔哩哔哩 つロ干杯 Bilibili



漫谈高数一泰勒级数的物理意义下载 Word模板 爱问共享资料



85条初中数学基础知识点全总结 总有你需要的那一点 附打印版 整理



数学题



高中数学 向量的加法及其几何意义精选例题道 难度系数4颗星 小初高题库试卷课件教案网



二年级数学素材 第二单元知识点梳理人教版 蚂蚁文库



数学分析史济怀9 2 哔哩哔哩 つロ干杯 Bilibili



Atcoder Beginner Contest 199 F Graph Smoothing 图的邻接矩阵幂的意义 数学期望 矩阵快速幂 繁凡さん的博客 程序员宅基地 程序员宅基地



Ppt 第三章判别域代数界面方程法powerpoint Presentation Id



学基础数学符号英语读法 古北梦树培训学校 每日头条



一个数的0次幂的意义 解释2进制数左移等于乘2 百度经验



拉格朗日乘数法的证明与几何意义 科学猫



数学里符号的概念 数学符号中的星号是什么意思 三人行教育网 Www 3rxing Org



數學中z N Q R C分別代表什麼數 加 與加 又代表什麼意思 每日頭條



有趣的数学悖论 科技频道 手机搜狐



中考数学知识点总结代数篇 19中考数学必备 替孩子收藏起来 几何



葛立恒数 Tree 3 甚至更大的数字存在的意义是什么 知乎



空心的点乘 的数学含义 程序员宅基地



Moment Based Lvf中的moment是什么意思呢 极术社区 连接aiot 开发者与生态服务



N的数学意义 搜狗搜索



如何通俗易懂地解释卷积 推杯问盏 博客园



N的数学含义 搜狗搜索



数学中的n是什么意思 搜狗搜索



一种采用mod值构造g集合来证明费马大定理的方法 知乎



N的数学含义 西瓜视频搜索



立身以立学为先立学以读书为本 与教研员共读一本书 四年级数学分享交流活动 教学



无师自通 用过这份高中数学资料 成绩都能冲刺130 高中生 哔哩哔哩



我明明很爱装逼 那天装破相了 哈哈三是 多看点数学公式对我理解喷射泵有好处 一是



第一类曲线积分 图解高等数学15 知乎



如何理解 E N E D E X 语言 中公教师网



自然对数e的意义 快资讯



数学常数e的含义 阮一峰的网络日志



高一数学 利用向量的图形意义 数形结合 求极值 例4 哔哩哔哩 つロ干杯 Bilibili



史上最全 高中数学公式记忆表 仅此一份 寒假建议看 娱乐资讯 娱乐新闻网



人工智能数学基础 第一章线性代数 上 1 矩阵的基本概念及意义 知乎



高中数学 指对幂函数 知识导图整理 全考点练习 含答案 哔哩哔哩



初一数学网课合集 哔哩哔哩



席南华院士 数学的意义 手机新浪网


0 件のコメント:
コメントを投稿